Metodyka identyfikacji ubóstwa energetycznego przedstawiona w danym rozdziale została opisana na podstawie opracowania „Metodyka analizy ubóstwa energetycznego” przygotowanego przez Zespół Krajowej Agencji Poszanowania Energii S.A. [2].
Identyfikacja ubóstwa energetycznego jest procesem złożonym i czasochłonnym. Jej dokonanie pozwala na skierowanie do osób potrzebujących odpowiednich instrumentów wsparcia. Dodatkowo pośrednio identyfikacja ma na celu nawiązanie ścisłej współpracy pomiędzy różnymi instytucjami, co ułatwi pomoc odbiorcom wrażliwym i innym osobom narażonym na ubóstwo energetyczne.
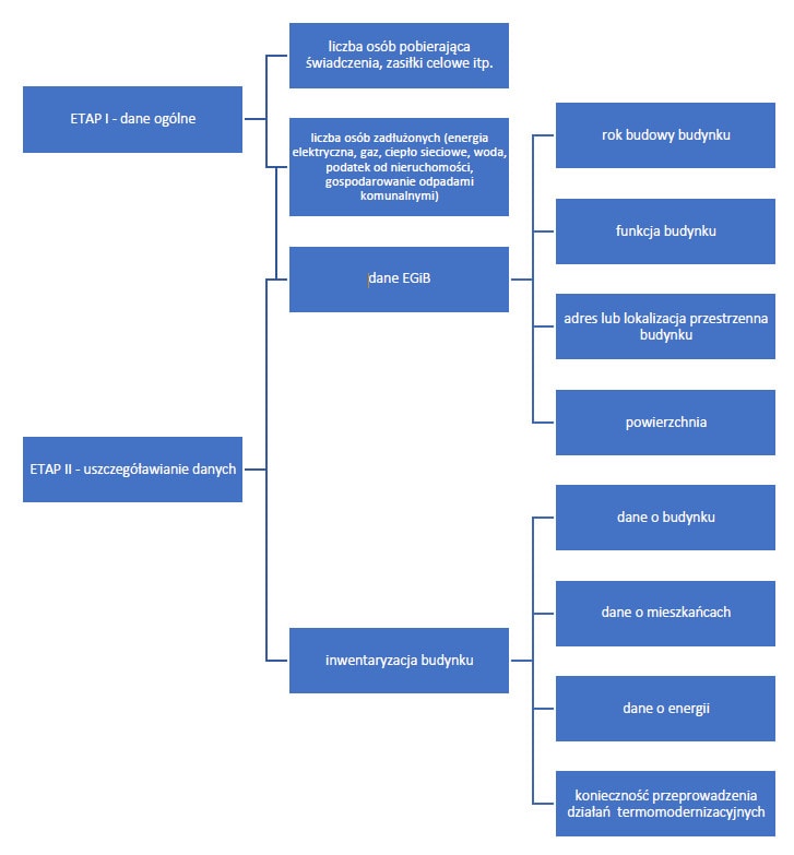
W zaproponowanej metodyce zastosowano dwa etapy identyfikacji ubóstwa energetycznego w gminie. Pierwsza z nich ma celu wstępną identyfikację problemu i opiera się na zebranych bardziej ogólnych danych, które mogą wskazać liczbę osób potencjalnie zagrożonych ubóstwem energetycznym. Dany etap obarczony jest błędem ale wskaże ogólny odsetek mieszkańców potencjalnie narażonych. Bardzo ważną kwestią na tym etapie jest ścisła współpraca z różnymi instytucjami, jednostkami i osobami np. z ośrodkami pomocy społecznej, organizacjami typu NGO, wójtami, sołtysami, fundacjami, sąsiadami lub osobami mogącymi posiadać wiedzę w zakresie osób narażonych na zjawisko ubóstwa energetycznego itp.
Drugi etap ma za zadanie uściślenie wyników i polega na uszczegółowieniu otrzymanych w pierwszym podejściu danych i ich weryfikację poprzez inwentaryzacje budynków u osób wskazanych przez ośrodki pomocy społecznej, wójtów, sołtysów, sąsiadów, straż miejską czy na podstawie zebranych informacji podczas przeprowadzonych wcześniej inwentaryzacji źródeł ciepła w gminie. Osoby mogą także zgłaszać się osobiście do dedykowanych tematowi pracowników gminnych. Dodatkowo oprócz inwentaryzacji budynku, podczas spotkania z osobami wskazanymi należy uzyskać dodatkowe informacje o budynku, energii i mieszkańcach zamieszkujących budynek. Innymi informacjami przydatnymi do oszacowania kosztów działań inwestycyjnych w gminie jest uzyskanie informacji na temat wymaganych działań termomodernizacyjnych. Identyfikację problemu i osób nim dotkniętych warto oprzeć na pozyskanym z powiatowego zasobu geodezyjnego i kartograficznego zbiorze danych bazy danych ewidencji gruntów i budynków (EGiB) (w postaci elektronicznej) w odpowiednich formatach (dane geometryczne i opisowe), lub innych, wykorzystywanych w określonej jednostce samorządowej danych przestrzennych. W pierwszym etapie dane przestrzenne mogą pomóc scharakteryzować strukturę wiekową zasobów mieszkaniowych w JST oraz ich ogólną powierzchnię (pod warunkiem, że pozyskane dane będą posiadały atrybut dotyczący roku budowy budynku). W drugim etapie z kolei baza EGiB, może ułatwić organizację przeprowadzania inwentaryzacji a jej uzupełnianie o kolejne informacje (atrybuty) pozwoli powiększać bazę informacji, dzięki czemu planowanie energetyczne, przygotowanie strategii rozwoju JST, plany dotyczące renowacji budynków czy planowania przestrzennego będą prostsze.
